Every process improvement project is hampered by clogged calendars and SMEs who are “too busy to meet”. Has this happened to you? Here is a quick case study showing how Francine, a Lean Six Sigma Green Belt, tackled the meeting scheduling conundrum with SMEs.
Francine was tasked by the VP of Human Resources to streamline their hiring process. She was given 6 weeks to complete the project. Initial research showed there were 6 SMEs involved in the process including Project Managers, the CEO, and the COO.
Right away Francine knew getting all these senior managers in a meeting – any meeting, a 1-hour touch base or 16-hour Kaizen – will be a challenge. She checks their calendars looking for a suitable time to discuss the as-is and develop the current state model. Mission Impossible! There are a few slots for short meetings but none that include all the SMEs together.
That’s when Francine decides that, instead of a meeting, she would use the AI Process Mapper to create an initial as-is Hiring process model.
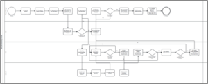
Francine locates an existing standard operating procedure (SOP) for onboarding. She uploads the SOP document into the AI Process Mapper and quickly generates the as-is model shown below.

After reviewing the model, she identifies several opportunities for improvements including the number of actors involved, the number of decisions involved, and strategies for improving the strength of candidates put through the process.
In a short email to the Team, Francine explains how she developed the model, and describes improvement opportunities. She asks for feedback from the SMEs and now is working on improving the process.
All this is completed in less than 2 days. Scheduling a traditional Kaizen event to develop an as-is model would have taken weeks.
The AI Process Mapper eliminates scheduling challenges that arise in holding traditional Kaizen events.
It revolutionizes improvement efforts by streamlining the as-is model definition and creation. Text, documents, emails, and notes can be used to create a first pass as-is model; moving teams quickly into the improvement phase.